做爱视频
欢迎来到做爱视频 网站!
学校主页
|
联系我们
|
加入收藏
|
设为做爱视频
导航切换
做爱视频
做爱视频概况
做爱视频简介
现任领导
组织机构
做爱视频动态
做爱视频公告
教学科研
科研成果
学术活动
创新创业
党建思政
理论学习
支部建设
党建活动
学生工作
师资队伍
规章制度
做爱视频公告
PROGRAM NAME
做爱视频概况
做爱视频动态
做爱视频公告
教育教学
教学科研
党建思政
学生工作
师资队伍
规章制度
学习园地
热点新闻
2019-11-13
做爱视频 简介
2019-09-22
现任领导
2022-03-28
做爱视频 2022年硕士研究生拟录取名单公示
2021-07-15
做爱视频 CFA实验班 2021级招生简章(面向全校)
做爱视频
做爱视频公告
正文
点击显示栏目
做爱视频概况
做爱视频动态
做爱视频公告
教育教学
教学科研
党建思政
学生工作
师资队伍
规章制度
学习园地
做爱视频公告
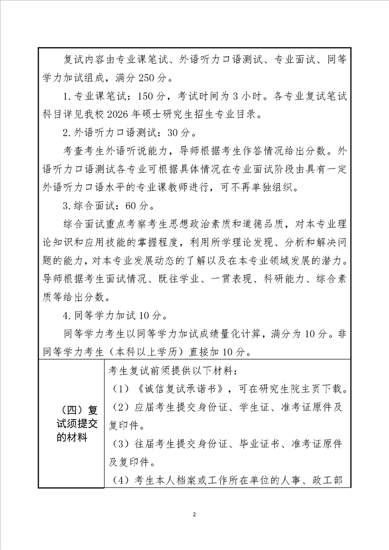
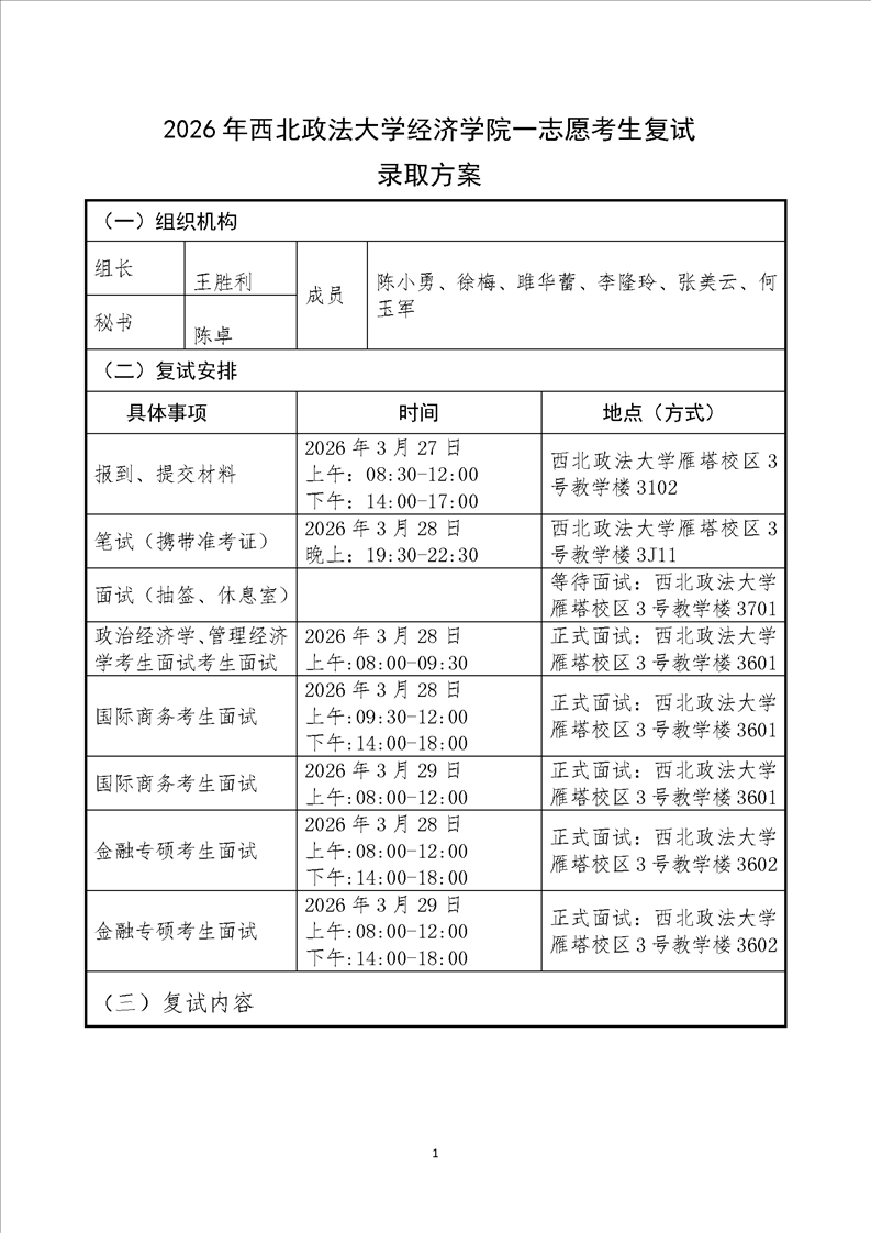
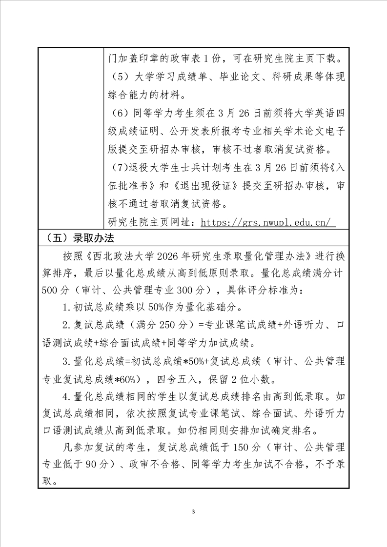
2026年做爱视频 一志愿考生复试 录取方案
来源:做爱视频
发布者:做爱视频 01
浏览量:
上一篇:只有一篇
下一篇:只有一篇