为了适应全球经济一体化、特别是金融全球化发展对具有国际化、复合型、创新型金融高端人才的需要,培养具有全球化视野,金融+法学等跨学科的实践应用能力,并可在各大跨国公司、金融机构、律师事务所等领域任职的国际领军复合型金融专业人才;同时,近年来人工智能(AI)正快速改变全球经济和产业格局。金融业作为现代经济的核心,因其数据密集、流程复杂、对效率和风控要求极高等固有特性,天然成为了AI等前沿科技创新应用的重要试验场。当前,我国大力发展科技创新与数字经济,“新质生产力” 已上升为国家战略,AI 与金融深度融合既是行业升级趋势,更是落实战略、服务实体经济、增强国际竞争力的关键。
做爱视频
特创办“CFA(Chartered Financial Analyst特许金融分析师)实验班”,本班从2018年开始开设,至今已成功招收7届学生入读,培养的前三届学生顺利毕业,这些学生不仅成功考取了CFA(特许金融分析师)一级证书、FRM(金融风险管理师),部分学生也升学至中国政法大学、西安交通大学、澳洲国立大学等一流名校。经学校及学院批准,2025级CFA(特许金融分析师)实验班正式面向全校2025级大一新生进行选拔,择优录取。现就有关招生事宜通知如下:
一、CFA(特许金融分析师)实验班招补录生安排
招生对象:主要面向2025级(不限学院、专业)进行招生
招生规模:计划招收学生5名
招生批次:
补录批次:5名
上课时间:隔周周六、周日
上课地点:做爱视频
长安校区天平楼A602
咨询链接:

(往届CFA开班留念)
二、 CFA(特许金融分析师)简介
特许金融分析师(Chartered Financial Analyst,简称CFA),是全球投资业里最为严格与含金量最高的资格认证,被称为“全球金融第一考”。自1963年推出以来,CFA专业资格为全球投资业在道德操守、专业标准及知识体系等方面设立了规范与标准,已成为全球金融投资行业的最高标准。其持证资格为全球170多个国家和地区所认可,且可直接获得美国证券分析师(Supervisory Analyst)、美国会计师协会(AICPA)的商业价值评估专业资格(ABV)、英国证券及投资公会(SII)的会员资格(MSI)等多项其他国际证书免考或部分免考的资格。
CFA(特许金融分析师)在中国的发展:随着国内金融市场对外开放与快速发展,国内包括北京大学、清华大学、复旦大学、中山大学等一流院校在内,纷纷开设了CFA专业方向或把CFA证书课程纳入自身培养体系,以培养适应时代发展的高素质金融人才。
政策扶持:CFA会员资格在国内被广泛认可,多地政府都将CFA持证人员列入稀缺性高端金融人才,包括北京、上海、广州、深圳、成都、西安、重庆、南京、长沙、厦门等在内的各大城市相继出台各项优待政策,CFA持证人可享受诸如积分落户、个税减免、专项奖金、置业补贴、子女入学等各项优待政策。
三、CFA(特许金融分析师)实验班项目介绍
1.CFA(特许金融分析师)证书学习
特许金融分析师(Chartered Financial Analyst,简称CFA)是由国际投资管理与研究协会于1963年开始设立的特许金融分析师职业资格认证,是世界上规模最大的职业考试之一,是当今世界证券投资与管理界以及法律行业普遍认可的一种职业称号。CFA实验班旨在打破传统教育壁垒,实现从知识到实战能力的无缝衔接,成就拥有扎实金融内核、善于驾驭数据和AI模型进行决策,胜任金融领域关键岗位且以AI赋能商业、解决复杂问题、创造前瞻性价值的AI时代法商结合复合型金融人才。
CFA不仅作为求职的通行证广受全球企业雇主的认可,同时也因其完整的金融知识体系,受到国际知名大学的认可,深度接轨全球多所知名院校的教育方案。
CFA证书一级十门科目包含:道德和专业准则、数量方法、经济法、财务报表分析、公司金融、权益投资分析、固定收益、衍生工具、另类投资、投资组合管理和财富规划。
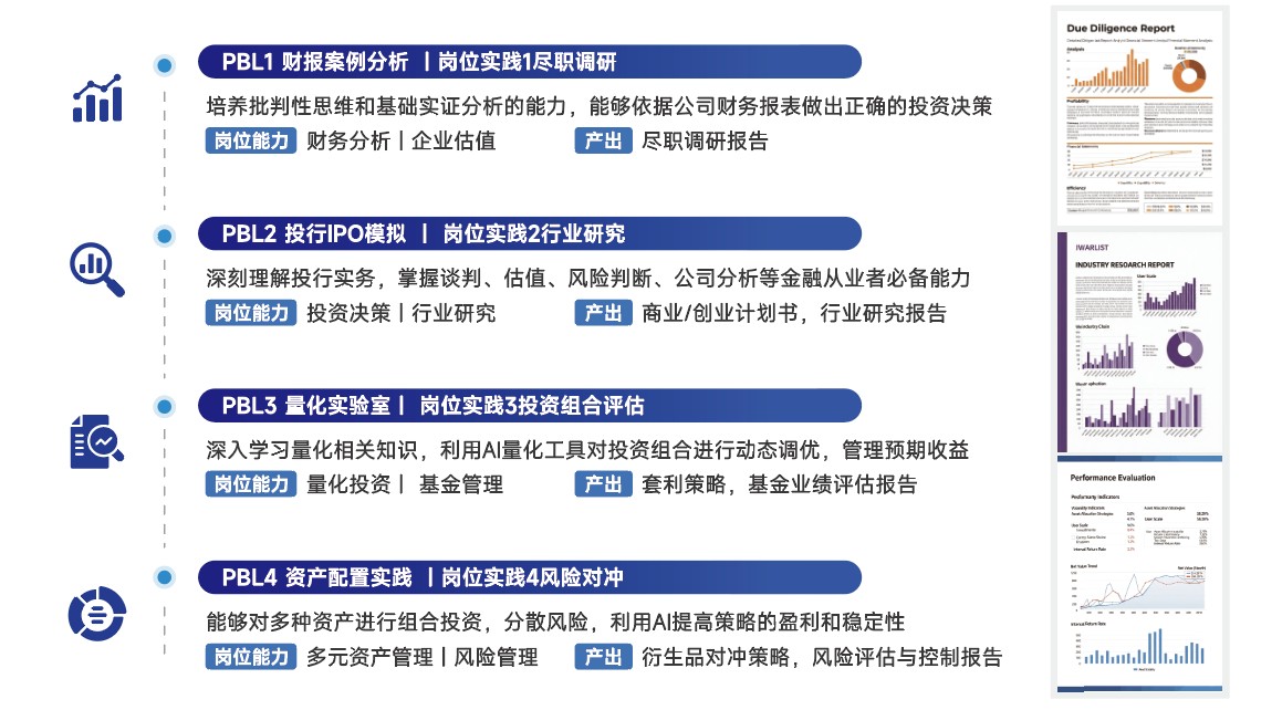
2. PBL项目制教学
实验班金融导读阶段采用全球知名商学院(哈佛、斯坦福等)广泛使用的PBL项目制式教学方法,在理论知识教学中融合经典商业案例与实战练习。课程体系以 “核心专业力 + 岗位胜任力 + AI 应用力” 三位一体的培养框架为核心,通过三大模块分层递进、协同赋能,构建起理论与实践交融、专业与技术并驱的立体化课程架构,全方位提升学员综合竞争力。
【往届优秀报告】:PBL作业节选
在AI应用方面,基于Excel、Python等传统金融工具,深度融合人工智能技术与金融业务场景,聚焦估值建模等核心领域,培养学员从数据挖掘、分析洞察到实现决策优化的全链路能力,打造金融专业素养与科技应用能力兼备的复合型人才。
【传统金融工具】:Wind,Excel,Python
【AI应用场景】:AI估值,AI行研,AI建模,AI风控
3. 企业参访
链接名企,实地走入真实企业,感受真实企业氛围。面对面与有丰富实战经验的企业家、高管交互沟通交流。让学员学会不同视角进行体系化思考,从理论和实践不同维度深入解读金融,帮助学员筑牢金融根基。



(CFA实验班企业参访活动)
4. 实习内推
通过大学生专业财经职业发展平台,为优秀学生提供系统的财经职业发展培训、简历指导、求职技巧辅导、实习机会等。打通从大学校园到金融企业的“最后一公里”,帮助学员了解金融业人才需求标准,挖掘简历亮点,掌握求职各环节应对策略,全真演练面试过程,开启无限可能的职业生涯。
5.参与商业模拟挑战赛
学员专属金融商赛,名企加持,意在通过商赛丰富学员经历,多维提升学员能力,在掌握课程技能方法的同时,实现从个人应用能力到团队协作能力的全面进阶,进而培养在真实世界解决复杂问题的能力。


四、法学+CFA
近几年随着中国经济不断的飞速发展及其金融制度改革的推进,金融行业中法制完善、法规学习,是每一位金融业从业人员的责任和义务。金融风险可以分为市场风险、信用风险、流动性风险、操作风险、政策合规风险等等,通过一系列的金融风险防范及金融法律法规的学习,不仅有助于加强我们的风险识别和防范意识,把控和化解操作风险,保障资金安全;也有利于能更好的配合外部监管部门的要求,促进完善内控机制,实现内控和外控的有效平衡。
法学与金融的交叉研究以合同法、公司法、知识产权法等为理论基石,通过法与金融理论构建起法律制度与金融发展关系的分析框架。目前,在学科教育层面,国内多所高等学府均已开设的法律金融方向课程,通过案例研究与场景模拟,培养兼具法律思维与金融实务能力的复合型人才,直接服务于金融合规、ESG投资等新兴领域。法学与金融的深度融合已从理论探讨转向实践深耕,其应用边界随技术进步与市场需求持续扩展。绿色金融、跨境监管、金融科技等领域的突破,既体现了法律对金融创新的规范与赋能,也反映了金融对法律体系的反向塑造。未来,这种双向互动将进一步推动全球金融治理体系的优化,为经济高质量发展提供制度保障。因此,各监管机构对法商结合的复合型人才的需求也在逐年扩增,CFA作为全球金融行业里最为严格与含金量最高的资格认证,可以直接有效的提高学生在未来的就业竞争力。
|
|
近年来,金融科技的快速发展对法律合规提出更高要求,跨境金融活动的复杂性要求法律框架的全球化适配。在合规路径上,金融机构需建立动态风险评估体系,结合压力测试与技术审计,应对新兴业务的不确定性。近年来,非商业法与金融的交叉领域正从“被动应对”转向“主动防控”。刑事法通过罪名创新与技术适配打击新型犯罪,行政法依托监管科技构建动态防线,而国际合作与立法协同将成为未来破局关键。这一过程不仅关乎金融稳定,更是数字时代法治能力的重要体现。为了适应时代的发展,也会要求从业人员要不断加强对金融经济法律法规的学习,不断提高金融从业人员的法律意识,并在行业的发展中,提高对法律行业,金融行业人员的专业要求,CFA证书的高含金量与必备性也显得意义重大。
五、CFA(特许金融分析师)实验班缴费说明
学生可至CFA(特许金融分析师)实验班办公室咨询,直接转账至做爱视频
财务处。办理入班手续时请携带本人身份证复印件一张,一寸照片两张。
缴费方式一:
单位名称:做爱视频
财务处银行账户:102006570787
开户行:中国银行西安南郊支行
请各位同学在缴费时备注:姓名+专业+2025级CFA实验班学费
缴费方式二
微信公众号搜索:做爱视频
财务处
校园统一缴费平台→生活缴费→做爱视频
CFA实验班报名费
六、CFA(特许金融分析师)实验班费用说明
培训、教材等CFA学费按照相关收费标准,由学校财务处统一收取;注册、考试等费用在注册、考试时由CFA协会统一收取(本次报名不收取)。
七、 CFA(特许金融分析师)实验班报名咨询
咨询地址:做爱视频
长安校区天平楼A100号CFA实验班办公室
咨询方式:张老师 185-9205-8190
咨询链接:
八、往届优秀学员展示(部分)
做爱视频
二零二六年二月
上一篇:已经是第一篇了
下一篇:《数字经济》微专业招生简章